个人接单上门服务_附近学生200元随叫随到涪陵_24小时空降约茶快餐_全国同城免费月抛
ENGLISH
学校主页
旧版网站
北京理工大学工会
首页
工会
工会概况
机构设置
联系方式
历任领导
教代会
教代会机构
教代会提案
新闻动态
通知公告
荣誉先进
先进个人
先进集体
先进风采
基层工会
制度文件
上级文件
学校文件
工会文件
工会批复
您现在的位置是:
首页
|
通知公告
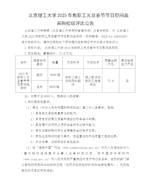
北京理工大学2025年教职工元旦春节节日慰问品采购(2024-30802-XT0212)采购公告
发布日期:2024-12-02 | 阅读次数:
地址:中国·北京 海淀区中关村南大街5号 北京理工大学·远志楼
邮编:100081 联系电话:010-68913418 E-mail:ghzx@bit.edu.cn
北京理工大学工会在线 版权所有 Copyright 2007, All Rights Reserved.